
新闻中心
一、SIT1145AQ CAN FD收发器特点
SIT1145AQ是u支付研发的第三代CAN FD车载收发器接口芯片,与前两代产品相比,在第二代CAN FD的基础之上增加了SPI端口,此端口用于配置SIT1145AQ各种工作模式以及获取网络诊断信息,使SIT1145AQ控制灵活性更大,功能更全。同时SIT1145AQ支持最大5Mbps灵活数据速率,并支持在休眠/待机模式下特定帧唤醒,特定帧唤醒功能有助于使ECU长时间保持在低功耗运行状态,从而降低汽车的总功耗。同时SIT1145AQ也支持CAN总线网络唤醒单个ECU或多个ECU组,而网络的其余部分在低功耗模式运行。除此以外还有以下特点:
① 通用特性
② 低功耗电源管理
③ SPI通信保护与诊断
二、SIT1145AQ CAN FD收发器内部系统框图

图1 SIT1145AQ内部结构系统框图
三、SIT1145AQ CAN FD收发器封装及引脚功能
① SIT1145AQ引脚封装图

图2 SIT1145AQ引脚封装图
② SIT1145AQ引脚功能定义

图3 SIT1145AQ引脚功能定义图
VIO:VIO的电平决定SPI和RXD TXD 的高电平电压,同时检测VIO掉电和欠压
BAT:常供电电源。BAT引脚不掉电1145的寄存器保持不变。
VCC:给收发器模块供电。同时检测VCC掉电和欠压。
WAKE: 本地唤醒引脚的上升沿切换阈值电压最大为4.2V,控制时需要注意。
INT: 是输出引脚,输出为高阻态或BAT引脚电平,用于控制5V/3V电源。
四、SIT1145AQ CAN FD收发器工作模式及模式切换
① SIT145AQ 工作模1式切换跳转图

图4 SIT1145AQ工作模式跳转图
正常模式
正常模式是主动运行模式。在此模式下,SIT1145AQ完全正常工作。所有设备硬件均可用并可被激活。 顺利获得SPI命令(MC=111),可以从待机或休眠模式切换到正常模式。
待机模式
待机模式是SIT1145AQ的一级省电模式,具有低功耗特性。在待机模式下,收发器无法发送或接收数据,但由于INH引脚仍然保持有效状态,因此由该引脚控制的电源也处于有效状态。
休眠模式
休眠模式是SIT1145AQ的第二级省电模式。在休眠模式下,收发器的行为与待机模式相同: 引脚INH设置为高阻态。由INH引脚控制的电源被关闭,流入BAT引脚的电流将降至最低。 可以顺利获得SPI命令(MC=001)切换到休眠模式。 如果检测到VIO或者 VCC欠压事件也会进入休眠模式。
关断模式
当BAT引脚电压过低而无法为IC供电时,SIT1145AQ将强制切换关断模式。在关断模式下,CAN引脚和INH引脚处于高阻态。 当BAT引脚电压升至上电阈值以上时,SIT1145AQ开始启动, 切换到待机模式。
过温模式
过温模式是为了防止SIT1145AQ因温度过高而受损。当芯片温度升至过温阈值以上时,SIT1145AQ会立即从正常模式切换到过温模式。
② SIT1145AQ 收发器的状态跳转图

图5 SIT1145AQ收发器的状态跳转图
CAN主动模式
在CAN主动模式下,收发器可以顺利获得CANH和CANL发送和接收数据。CAN偏置电压来源于VCC。 应用程序可以顺利获得读取收发器状态寄存器中的CAN收发器状态(CTS)位来确定CAN收发 器是准备好发送/接收数据还是被禁用。
CAN只听模式
CAN只听模式允许SIT1145AQ在收发器禁用时监控总线活动,并且不会影响总线电平。
CAN离线和离线偏置模式
在CAN 离线模式下,如果启用了 CAN 唤醒检测(CWE=1),收发器将监控 CAN 总线的唤醒事件,CANH 和 CANL 偏向 GND。CAN 离线偏置模式与 CAN 离线模式相同,只是 CAN 总线偏置至 2.5 V。
CAN 关断模式
当出现以下情况时,CAN 收发器完全关闭,总线悬空;
五、SIT1145AQ特定帧唤醒
传统的CAN收发器远程唤醒方式是任意帧唤醒,在睡眠模式下,总线上出现一帧有效的远程唤醒请求信号(显隐显)时,总线上所有设定了远程唤醒的收发器都会被唤醒并转至待机模式。此时RXD引脚被拉低,INH引脚被拉高,从而使3V/5V电源为MCU供电。MCU上电后检测唤醒报文是否满足唤醒条件,不满足唤醒条件的节点控制MCU和收发器继续睡眠。在这个检测唤醒报文的过程中需要MCU和收发器保持工作,产生功耗,而且只要总线上有报文就会不停的唤醒收发器和MCU,不停产生功耗。
① SIT1145AQ特定帧唤醒示意图

图7 SIT1145AQ特定帧唤醒示意图
特定帧唤醒也叫选择性唤醒和指定帧唤醒,是一种更高效的唤醒方法,它利用了CAN协议中的“远程帧(Remote Frame)”特性。在CAN特定帧唤醒中,一个唤醒节点会发送一个远程帧,以唤醒睡眠节点。而睡眠节点则被配置为只监听特定的远程帧,而不监听其他数据帧。当睡眠节点接收到特定的远程帧时,它会立即从睡眠模式中唤醒,并启动正常的通信操作。这种方法可以减小节点的功耗和总线负载,因为节点只需要监听特定的远程帧。相较于传统的唤醒方式,CAN特定帧唤醒能够更高效地从睡眠模式中唤醒节点,并降低系统的功耗和总线负载。而SIT1145AQ就是对这种特定帧唤醒方式进行设计的。MCU顺利获得SPI接口来设置SIT1145AQ的寄存器,设定唤醒ID和数据的范围,并顺利获得SPI配置进入休眠模式,从而实现特定帧唤醒功能。如图7, ECU-A向总线发送唤醒ECU-B 的特定报文,ECU-B接收到特定的报文后唤醒,其它ECU 保持睡眠。
六、SIT1145AQ低功耗管理与配置
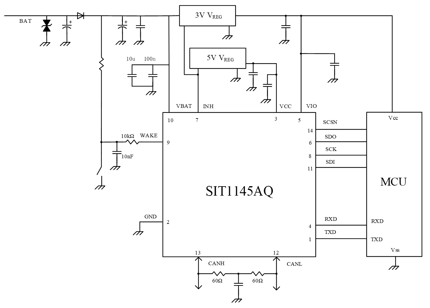
① SIT1145AQ 低功耗特定帧唤醒硬件连接示意图

图8 SIT1145AQ 低功耗特定帧唤醒硬件连接示意图
SIT1145AQ与MCU的SPI、TXD和RXD进行连接,SIT1145AQ的VIO与MCU的VCC进行连接,INH引脚用于控制3V/5V电源输出使能。
当控制SIT1145AQ进入休眠状态时,INH引脚自动转变为高阻态,禁用5V/3V电源,实现整个节点的休眠。由于SIT1145AQ使用BAT引脚供电,因此SIT1145AQ 寄存器不会丢失,保持休眠状态。
在休眠状态下,SIT1145AQ同时监控总线。当总线出现符合唤醒条件的唤醒源时,SIT1145AQ INH引脚输出BAT引脚电平,使能5V/3V电源,使MCU恢复供电。
② SIT1145AQ 低功耗特定帧唤醒软件流程示意图

图9 SIT1145AQ 低功耗特定帧唤醒软件流程示意图
a. 上电初始化完成。
b. 检测是否存在有效唤醒源,若无效则配置SIT1145AQ进入睡眠模式。若有效,则配置SIT1145AQ进入正常模式,系统正常工作。
c. 系统判断是否需要休眠,若需要,则配置SIT1145AQ进入休眠模式;否则,系统继续工作。
d. SIT1145AQ进入休眠模式后,顺利获得INH引脚关闭3V/5V电源,实现ECU的休眠,此时ECU功耗极低。
e. 等待唤醒源。当有唤醒源使能后,SIT1145AQ进入待机模式。
③ SIT1145AQ 寄存器描述表
表1 SIT1145AQ寄存器描述

④ SIT1145AQ 寄存器功能说明表
表2 寄存器功能说明

七、SIT1145AQ应用设计及注意事项
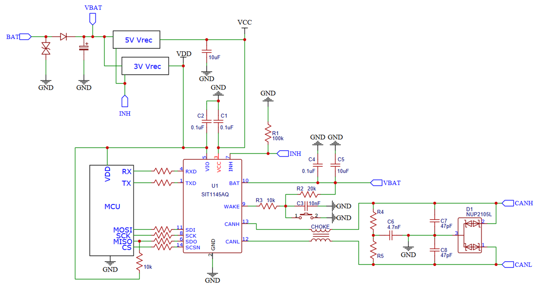
① SIT1145AQ 典型应用电路图

图10 SIT1145AQ 典型应用电路图
SIT1145AQ PCB布局示例图

图11 SIT1145AQ 典型应用电路图
S1:将保护和滤波电路放置于尽可能靠近总线连接器 J1 的位置,以防瞬变脉冲群、ESD 和噪声传送至电路板。
S2:总线端接:本布局布线示例显示的是分裂端接。其中端接分为 R4 和 R5 两个电阻,端接的中心或分接抽头顺利获得电容 C6 接地。分端接为总线给予共模滤波。当在电路板上而非直接在总线上进行总线端接时,务必谨慎操作以确保端接节点不会从总线上移除,否则也会导致没有端接。
S3:BAT引脚输入电容先大后小(C5:10uF、C4:100nF),靠近引脚放置;VCC、VIO输入电容(100nF)靠近引脚放置。
S4:BAT引脚电源输入需要使用外部瞬态保护器件,以抑制应用环境中可能出现的 EFT 和浪涌瞬变。如:大功率TVS(600W及以上)、大容量电解电容(47μF及以上)等
S5:推荐共模电感型号:ACT1210R-101-2P-TL00共模电感选取时留意其阻抗和额定电流值。
软件注意事项:
八、SIT1145AQ 应用案例

图12 SIT1145AQ 典型应用案例系统框图
这是SIT1145AQ在挡风玻璃雨刮器应用,局部联网功能可以顺利获得仅启用目标电机的目标唤醒对象来消除这种额外的唤醒周期。在此配置中,控制模块顺利获得特定帧唤醒功能仅唤醒雨刮器节点,其他节点保持待机状态,因此可以提高效率并降低功耗。考虑到一辆车可能有超过50个不同的节点时,潜在的节能效果会非常可观。
地址:湖南省长沙高新开发区尖山路39号中电软件园总部大楼
上海:上海市浦东新区豪威科技园区上科路88号
深圳:深圳市南山区科技园高新南七道1号粤美特大厦24楼
业务:15074991500(华东区),13647318510(华南区),13600008459(北西区)
服务:service@cucym.com
招聘:tinachen@cucym.com
Copyright © 2020 湖南u支付电子科技有限公司 湘ICP备2022017381号